
Кадр з трейлеру майбутнього фільму “Наречена”, реж. Меггі Джилленхол
Американські дослідники з Університету Карнегі-Мелона створили керованих біороботів з використанням клітин людських легень. Фантастична сага про Франкенштейна стає реальністю?
Крихітні біороботи, відомі як AggreBots, колись зможуть переміщуватись людським тілом і здійснювати терапевтичне або хірургічне втручання, як тільки но їхні алгоритми руху стануть повністю контрольованими. Традиційно для створення подібних роботів використовували м’язові волокна для надання пристроям сили, дозволяючи скорочуватись та розслаблятись, подібно до реальних м’язів.
Однак перспективною альтернативою є “вії” — нанорозмірні, схожі на волосинки пропелери, які переміщують рідини в організмі або допомагають деяким мікроорганізмам, наприклад, парамеціям або гребенівникам. Контроль точної форми та структури таких біороботів залишається проблемою.
У лабораторії Рен в Університеті Карнегі-Мелона розробили нову модульну стратегію збирання біороботів на основі “вій”. Просторове агрегування тканинних сфероїдів, отриманих зі стовбурових клітин легень, дозволяє створювати AggreBots з рухливістю, що налаштовується. Цей підхід включає сфероїди, які несуть генетичні мутації, що роблять певні області цих “вій” нерухомими.

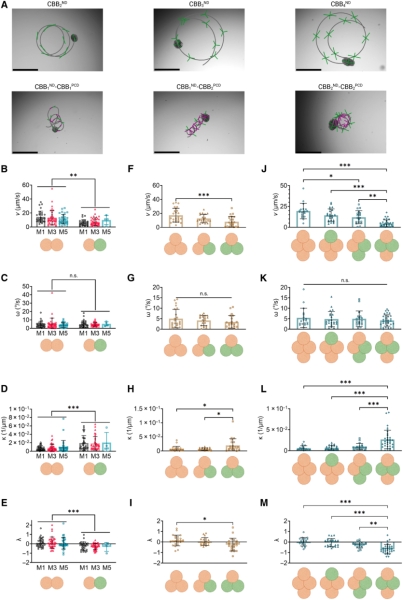
Характеристика рухливості гібридного AggreBot у порівнянні зі звичайними
AggreBots/Science Advances
“Завдяки процесу злиття різних сфероїдів у різні форми, а також включенню нефункціональних сфероїдів, ми вперше можемо точно контролювати розташування та кількість вій-пропелерів на поверхні тканини, керуючи поведінкою CiliaBot. Це основний крок уперед, у який ми та інші фахівці можемо інвестувати час для досягнення продуктивних результатів”, — пояснює перший автор дослідження Дхрув Бхаттарам.
Як зазначає науковиця з кафедри машинобудування Вікторія Вебстер-Вуд, підхід AggreBots відкриває нові шляхи у створенні біоботів та біогібридних роботів. Оскільки AggreBots повністю виготовлені з біологічних матеріалів, вони мають природну біорозкладаність і біосумісність, що може дозволити в майбутньому використовувати їх безпосередньо в медицині.
Розробка має бути цікавою для біоробототехніків, лікарів та медиків-дослідників, які вивчають такі захворювання, як первинна циліарна дискінезія або густий слиз при муковісцидозі. CiliaBots можна виготовляти з клітин пацієнта, що відкриває можливість створення персоналізованих терапевтичних засобів доставлення без імунного відторгнення.
“Рухливість важлива, оскільки організм складне середовище. Клітинне доставлення терапевтичних препаратів має великий потенціал, але без належного механізму руху клітини можуть легко застрягти. Ми проклали шлях, який люди можуть використовувати для управління рухливістю CiliaBot. CiliaBot мають широкий спектр потенційних можливостей застосування: від розуміння впливу екологічних ризиків на здоров’я до полегшення доставлення терапевтичних препаратів in vivo, і дуже цікаво брати участь у їх розвитку”, — зазначає один з авторів дослідження з кафедри біомедичної інженерії Сі Жень.
Результати дослідження представлені у журналі Science Advances













